同城约跑16以上,上海顶级高端大圈,深圳商务模特经纪人预约,夜猫子(广佛深莞珠)平台

我公司自1992年开始,一直为“国家内燃机发电机组质量监督检查中心”检验合格的柴油发电机组制造厂商。公司拥有先进的检测设备、精湛的生产工艺、专业的制造设计、完善的质量管理体系、 雄厚的研发实力,服务网络遍布全国各地,随时为您提供设计、供应、调试、维修一条龙服务!

江苏星光柴油发电机组

江苏星光动力集团 >> 新闻动态 >> 恭喜我公司和云星集团第四次合作,成功签订云星·钱隆首府600KW柴油发电机一台

新闻动态

恭喜我公司和云星集团第四次合作,成功签订云星·钱隆首府600KW柴油发电机一台

[文章来源:星光] [发布日期:2019-07-16] [浏览次数:]
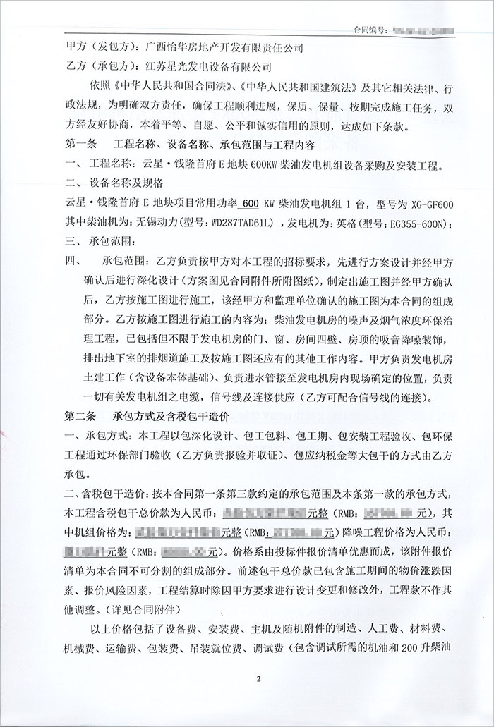
    7月13日,我公司和云星集团旗下广西怡华房地产开发有限责任公司成功签订一台600KW柴油发电机组,该机组用于云星·钱隆首府E地块应急备用电源。此外,还公司还负责该项目发电机房噪声及烟气浓度环保治理工程。

    云星集团成立于1993年,集团下属有40多家子公司,在全国25座城市,开发了80个项目,为全国65万业主服务,连续多年荣获中国知名品牌房地产开发企业、中国房地产开发企业100强、中国服务业企业500强、中国房地产开发企业区域运营10强、中国房地产开发企业经营绩效10强,云星品牌价值达25亿元,是一家集房地产开发、施工建设、商业贸易、物业管理等多环节为一体的综合性企业集团。

    据了解,云星集团自2006年与星光广西分公司合作以来,其在广西分公司购买的柴油发电机组共计5台,比如说2018年1月用于云星·钱隆公馆项目的800KW机组一台;2016年6月用于云星·钱隆首府A地块项目以及B地块项目的600KW、800KW机组各一台;2015年11月用于云星·钱隆首府B1地块项目的850KW机组一台。感谢云星集团本次柴油发电机组采购项目继续选择星光公司作为供应商,感谢云星集团及其子公司广西怡华地产多年来对星光公司的支持!

    江苏星光发电设备有限公司40余年来,依靠优质的产品、良好的服务和各界朋友的关爱,发扬“务实创新、开拓进取、团结拼搏、敢为人先”的精神,坚持“以诚待人、以心换心”的认真工作方法,赢得房地产、邮电、金融、石化、冶金、交通等各方面的大力支持,拥有了足以自豪的业绩。星光人正以灵活的销售策略,依靠公司的优势和实力,逐步走向规模经济,向入世后国际市场迈进。更多相关详情欢迎登录星光官网:www.jsxgxg.com


云星钱隆首府600KW柴油发电机购买
云星钱隆首府600KW柴油发电机购买
云星钱隆首府600KW柴油发电机购买
首页|公司简介|产品展示|新闻中心|技术支持|客户案例|用户一览表|企业资质|网站地图|联系我们
版权所有:江苏星光发电设备有限公司 核心业务:发电机 柴油发电机 康明斯发电机 沃尔沃发电机
江苏省泰兴市古溪工业园区 联系电话:0523-87792307 苏ICP备13060714号-2
申明:本网站部分发电机技术资料来自互联网,江苏星光动力集团只为宣传作用,并不代表赞同其观点,文章如果有侵犯版权或违反相关法规,请告知我们立刻删除
发电机专家:星光柴油发电机网 版权所有!并保留所有权利。禁止复制,否则追究法律责任!


中国ICP
备案中心
不良信息
举报中心
网络110
报警服务
中国110
互联网协会
中国互联网协会
诚信企业
星光发电机荣誉
企业
荣誉