同城约跑16以上,上海顶级高端大圈,深圳商务模特经纪人预约,夜猫子(广佛深莞珠)平台

我公司自1992年开始,一直为“国家内燃机发电机组质量监督检查中心”检验合格的柴油发电机组制造厂商。公司拥有先进的检测设备、精湛的生产工艺、专业的制造设计、完善的质量管理体系、 雄厚的研发实力,服务网络遍布全国各地,随时为您提供设计、供应、调试、维修一条龙服务!

江苏星光柴油发电机组

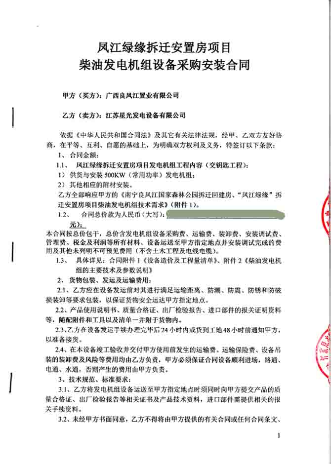
江苏星光动力集团 >> 新闻动态 >> 凤江绿缘拆迁安置房项目500KW上柴发电机组采购安装合同

新闻动态

凤江绿缘拆迁安置房项目500KW上柴发电机组采购安装合同

[文章来源:原创] [发布日期:2016-08-11] [浏览次数:]

   2015年10月31日,我公司与广西良凤江职业有限公司签订凤江绿缘拆迁安置房项目柴油发电机组设备采购安装合同,我公司为其提供一台500KW发电机组(机组配置为上柴柴油机配上海马拉松发电机)的供货运输安装调试及操作人员的培训。发电机产品购销合同如下:

   江苏星光发电设备有限公司为您提供马拉松、康明斯、上柴发电机等国内外知名品牌发电机销售售后一条龙服务,有意者请致电13878198542

首页|公司简介|产品展示|新闻中心|技术支持|客户案例|用户一览表|企业资质|网站地图|联系我们
版权所有:江苏星光发电设备有限公司 核心业务:发电机 柴油发电机 康明斯发电机 沃尔沃发电机
江苏省泰兴市古溪工业园区 联系电话:0523-87792307 苏ICP备13060714号-2
申明:本网站部分发电机技术资料来自互联网,江苏星光动力集团只为宣传作用,并不代表赞同其观点,文章如果有侵犯版权或违反相关法规,请告知我们立刻删除
发电机专家:星光柴油发电机网 版权所有!并保留所有权利。禁止复制,否则追究法律责任!


中国ICP
备案中心
不良信息
举报中心
网络110
报警服务
中国110
互联网协会
中国互联网协会
诚信企业
星光发电机荣誉
企业
荣誉